您现在的位置:洪桥教育 > 招生简章> 浙江大学MBA2019招生简章
整理编辑:MBA培训网 时间:2019-01-03
【MBA项目简介】
浙江大学MBA教育中心是一个覆盖多个学科与行业领域的专业硕士学位教育机构,以培养具有国际视野、创新创业精神、卓越领导能力和高度社会责任感的中高级管理人才和创业型人才为己任。通过对引领时代发展的经典管理思想和前沿管理理念的传授,以及对推动行业健康发展的企业管理实践的研讨,来培养和提升学员的职业意识、专业素养和系统思维能力,以充分适应未来不确定环境中的复杂管理任务。未来,我们将继续秉承同创共享的理念,加强同世界一流高校、企业和社会组织的合作,不断迭代优化我们的课程体系和教学内容,确保项目的前瞻性和竞争力。
【中文MBA项目分类概况】
1. 全日制MBA(浙大MBA新动力班)
2018年,浙江大学全日制MBA项目经全新打造,正式升级为"浙大MBA新动力班"。浙大MBA新动力班是浙江大学和世界一流企业共建的教学项目,培养方向聚焦于新产业和新趋势,在全新打造的管理学科课程体系外,还将充分嫁接哲学、科学和人文等学科领域的课程,实现人才的全方位培育。
学习方式:必修课安排在周一至周五白天,选修课学生自行选择时间;有寒暑假。
学制:2年
颁发证书:研究生学历证书和工商管理硕士学位证书
2. 非全日制中文MBA项目:
学习方式:
集中班:隔周周五、六、日上课;有寒暑假。
周末班:每周六、日上课,隔周休一天。有寒暑假。
学制:2.5年
颁发证书:研究生学历证书和工商管理硕士学位证书
【中文MBA项目课程设置】
Module P 学前模块 Pre-term
P1 入学导向 Orientation
P2 前置课程 Pre-courses
Module A 领导力模块 Leadership
A1 领导力与组织行为 Leadership and Organizational Behavior
A2 企业家精神 Entrepreneurship
A3 创新与管理变革 Innovation and Managing Change
A4 企业社会责任与伦理 Corporate Social Responsibility and Ethics
A5 战略管理 Strategic Management
Module B 分析技能性模块 Analytic Skills
B1 批判性思维 CriticalThinking
B2 财务会计 Financial Accounting
B3 商务统计分析 Business Statistical Analysis
B4 管理经济学 Managerial Economics
B5 宏观经济分析与政策 Macro-economic Analysis and Policy
Module C 职能模块 business Fundamentals
C1 营销管理 Marketing Management
C2 运营管理 Operations Management
C3 人力资源管理 Human Resource Management
C4 公司财务 Corporate Finance
C5 管理会计 Managerial Accounting
结合学院的学科特点和社会发展需求,MBA选修课将分专业方向(track)开设。 每个track有明确的理论体系,和企业最新实践相结合并体现一定的特色;track内课程具有完整逻辑体系,每个track包含10-16学分,邀请一定比例的实务界人士参与track课程教学。
Track涵盖创业管理、国际会计、电商与运营、网络营销、农商管理、资本市场、人力资源管理、医疗管理、旅游与酒店管理9个方向,具体介绍详见Track课程介绍。
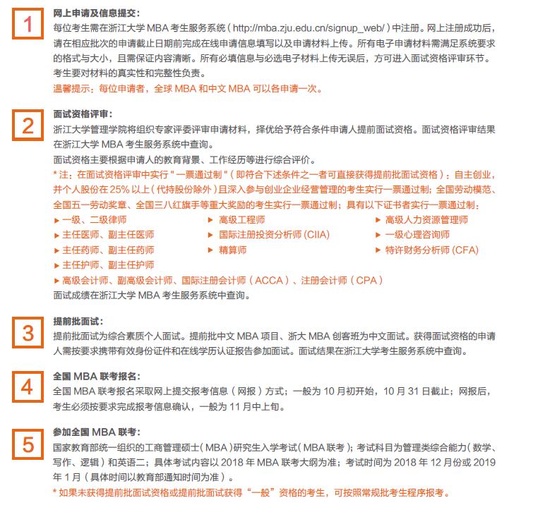
【如何申请】
浙江大学MBA招生分提前批和常规批两类。其中,提前批是针对工作年限较长,管理经验较丰富的考生,需要在正式报名参加MBA全国联考前向浙江大学MBA教育中心提出申请并在通过审核后参加相应的面试(具体申请和面试安排请登录浙大MBA官方网站查询)。常规批是指不符合提前批面试申请条件或未申请提前批面试,直接参加MBA全国联考的考生。针对两类考生,浙江大学MBA教育中心分别制定了不同的录取政策。
一、提前批申请
提前批面试申请条件
中文MBA项目考生(MBA创客班除外):
大学本科毕业后工作5年或5年以上(2014年9月1日前获得毕业证书);大专毕业后有8年或8年以上工作经验(2011年9月1日前获得毕业证书);研究生毕业后工作3年或3年以上(2016年9月1日前获得学位证书)。
MBA创客班考生:
大学本科毕业后工作3年或3年以上(2016年9月1日前获得毕业证书),大专毕业后工作5年或5年以上(2014年9月1日前获得毕业证书),研究生毕业后工作2年或2年以上(2017年9月1日前获得毕业证书)。
提前批录取优惠政策
提前批面试成绩分为3个级别:优秀、良好、一般。
提前批面试结果为"优秀"的考生,在联考成绩总分和单科分数均不低于国家A类线的前提下,政治考试成绩合格,可直接获得预录取资格;
提前批面试结果为"良好"的考生,在联考成绩总分和单科分数均不低于国家A类线的前提下,可以参加常规复试,择优录取;
提前批面试结果为"一般"和未参加提前批面试的考生,按照浙江大学研究生院规定的考复比(录取名额和复试名额的比例)确定复试资格,参加常规复试,择优录取。
*浙大MBA录取政策以教育部最新招生政策和规定为准。
一票通过制(即符合下述条件之一者可直接获得提前批面试资格):自主创业,并个人股份在25%以上(代持股份除外)且深度参与创业企业经营管理的考生实行一票通过制;具有高级工程师、高级经济师、一级律师等高级职称或CPA、CFA、ACCA等职业资格获得者实行一票通过制。全国劳动模范、全国五一劳动奖章、全国三八红旗手等重大奖励的考生实行一票通过制。
*浙江大学MBA录取政策以教育部最新招生政策和规定为准。
提前批申请所需材料
1、【必选】在线填写提前批个人信息表(报名系统中)。
2、【必选】学历证明材料。
3、【必选】身份证正反面。
4、【必选】单位介绍:包含组织结构图,标注本人位置(一页A4纸内)。
5、【必选】个人简介:包含职业经历、每个阶段主要工作业绩,10年职业规划,以及您能对MBA同学带来的贡献、价值(一页A4纸以内,5号字)另附个人名片。
6、【必选】提供上一年工作收入证明。
7、【可选】若本人创业,请提供公司营业执照、验资报告或股份协议证明材料。
8、【可选】若获得地市级以上奖励、职业资格证书及职称等,请提供证书证明材料。
9、【可选】推荐函,无固定格式。须附推荐人名片。
提前批申请时间表
中文MBA项目提前批面试日程安排(全球MBA项目提前批申请时间请见各项目)

提前批申请流程

搜索